网站首页
方圆云
企业邮箱
内部登陆
English
方圆介绍
Introduction
新闻中心
News Center
证书查询
Certificate inquiry
服务网络
Service network
人才招聘
Recruitment
联系我们
Contact us
吉致吉品
认证介绍
认证流程
认证规则
业务范围
证书样式/标志样式
收费标准
产品认证收费公示
客户中心
在线申请
在线咨询
证书查询
客户投诉
方圆总机
:
010-88411888
申投诉专线:
010-68422203
服务网络
--分支机构--
辽宁有限公司
四川有限公司
陕西有限公司
上海有限公司
北京特检有限公司
河南有限公司
山西有限公司
安徽有限公司
福建有限公司
厦门有限公司
湖南有限公司
重庆有限公司
江西有限公司
新疆分公司
广东有限公司
山东有限公司
浙江有限公司
江苏有限公司
河北有限公司
大连有限公司
方圆正联知识产权
您现在的位置:
首页
>
产品认证
>
区域品牌产品认证
>
吉致吉品
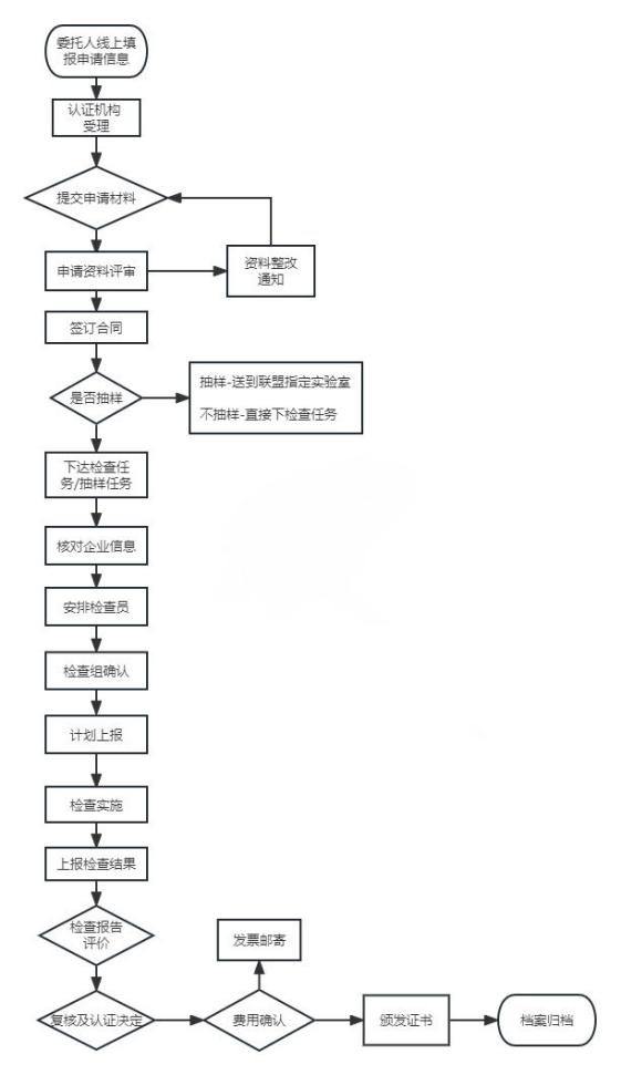
认证流程
od官网登录_OD(中国)官方
|
华体会体育(中国)HTH·官方网站
|
星空网页版官网_星空(中国)
|
中欧网页版_中欧(中国)
|
世界杯官网
|
乐鱼·体育
|
星空买球·(中国)官方网站
|
米兰体育平台官方网站
|
开云线上登录
|